Modernity, Social Change in Europe, and the Emergence of Sociology
(Relevant for Sociology Paper 1: Sociology – The Discipline)
》》 Vikash Ranjan @ Triumph IAS Ph: 78408 88102
|
Sociology is a systematic and scientific study of society and social interaction. It seeks to understand individuals, groups, institutions, and social relationships through empirical investigation and analysis. In simple terms, sociology may be described as the scientific study of human life, social groups, entire societies, and the overall social world. Sociology is comparatively a recent academic discipline. Its formal origin can be traced to the mid-nineteenth century, making it one of the youngest social sciences. Since it emerged only during the nineteenth century, sociology has a relatively brief historical background as an independent field of knowledge. However, intellectual reflections on society itself are much older. The roots of sociological thinking can be found in classical Greek philosophy. Plato was among the earliest Western thinkers to undertake a systematic analysis of society. Aristotle’s works, Ethics and Politics, contain some of the earliest comprehensive discussions on law, society, and the state. Later, the Roman philosopher Cicero transmitted Greek philosophical ideas related to politics, law, and society to Western Europe. A clear conceptual distinction between the state and society emerged during the sixteenth century. Thinkers such as Thomas Hobbes and Niccolò Machiavelli advocated a realistic approach to social and political problems. Hobbes, in Leviathan, and Machiavelli, in The Prince, analysed statecraft and articulated conditions necessary for political stability and state survival. Over time, different branches of social sciences evolved in response to diverse human needs. Philosophical writings laid the groundwork for these developments. Gradually, disciplines such as History, Political Science, Economics, Anthropology, and Psychology emerged as independent areas of study, each focusing on specific dimensions of social life. It was Auguste Comte who formally established sociology as a distinct science in 1839 by coining the term “sociology.” Modernity, Social Change in EuropeModernity refers to wide-ranging social, economic, political, and cultural transformations that reshaped societies. The spread of universal values and global standards is closely associated with modernity, largely produced through the process of modernisation. Modernity signifies a decisive departure from traditional forms of social organisation. To understand the emergence of sociology in Europe, it is essential to recognise the close relationship between social conditions and intellectual ideas. Dominant ideas of any era are deeply influenced by the prevailing social circumstances. Therefore, an understanding of European social transformation requires an examination of traditional European society. Features of Medieval European Society (AD 600–1500)
The concepts developed by early sociologists were deeply rooted in these historical social conditions. Sociology emerged as a scientific discipline during a period marked by profound political, economic, and social changes, especially those associated with the French Revolution and the Industrial Revolution. This transformative phase is known as the Enlightenment, characterised by intellectual awakening among European thinkers, particularly in France. Social Forces Behind the Emergence of Sociology
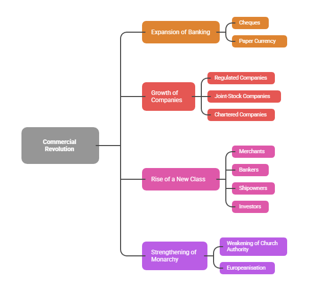
The Commercial RevolutionThe Commercial Revolution refers to the period between approximately 1450 and 1800, marking Europe’s transition from a slow medieval economy to a more dynamic and expanding economic system. It involved the rapid growth of trade and commerce from the fifteenth century onwards. Due to its scale and systematic nature, this transformation is described as a revolution. European powers such as Portugal, Spain, Holland, and England initiated this expansion to strengthen their economic and political dominance. Earlier, trade with Eastern regions like India and China was conducted through land routes controlled by Italian cities such as Venice and Genoa. Italian monopoly led to excessively high prices of goods like spices and silk. Consequently, Portugal and Spain sought alternative sea routes to bypass Italian control, leading to maritime exploration. Regions including parts of India, Africa, Malacca, the Spice Islands, West Indies, and South America gradually came under European economic domination. Trade became international in character, and Italian dominance declined. Over time, England, France, and Holland replaced Portugal and Spain as leading global powers. Major Features of the Commercial Revolution
Political Revolution: The French RevolutionThe French Revolution of 1789 was a crucial factor in the development of sociological thought. While it produced significant positive changes, early social thinkers were more concerned with its disruptive consequences. Many sought to restore social order amidst widespread instability. Some thinkers attempted to revive medieval stability but soon realised such a return was impossible. Instead, they searched for new foundations of social order. Issues of social stability became central to classical sociology, particularly in the works of Comte, Durkheim, and later Parsons. The French Revolution marked the end of feudalism and introduced principles of freedom, equality, and democracy. Structure of French SocietyFirst Estate: Clergy, divided into wealthy higher clergy and impoverished lower clergy. Political, Economic, and Intellectual ContextAbsolute monarchy prevailed under the Bourbon dynasty. Economic mismanagement and royal extravagance worsened public suffering. Enlightenment thinkers such as Montesquieu, Locke, Voltaire, and Rousseau challenged absolutism and promoted liberty, rationality, and popular sovereignty. Consequences of the RevolutionFeudalism was dismantled, democracy emerged, property relations transformed, and the bourgeoisie rose as a dominant class. These developments deeply influenced early sociological inquiry. Industrial Revolution and the Rise of Capitalism
Beginning around 1760 in England, the Industrial Revolution involved a series of technological and organisational changes that transformed agrarian societies into industrial ones. Innovations like the Spinning Jenny revolutionised production. The capitalist system promoted free markets but also generated severe inequalities. Long working hours, low wages, and poor living conditions led to labour movements and radical ideologies. While conservatives feared disorder, thinkers like Marx anticipated revolutionary change. Key Sociological Concerns
Scientific RevolutionThe Scientific Revolution (1540–1700) transformed human thought by replacing authority-based explanations with observation and experimentation. Works such as Copernicus’ On the Revolutions of the Heavenly Spheres challenged traditional cosmology. Scientific advancements reshaped societal thinking, weakened church authority, and promoted rationality. Discoveries in astronomy, anatomy, navigation, physics, and biology influenced sociological thought. Darwin’s theory of evolution further reinforced evolutionary perspectives in sociology, influencing thinkers like Comte, Spencer, and Durkheim. Features of Modern European SocietySocial: Decline of feudalism, rise of capitalism, class-based stratification, rationalisation, secularisation, and achievement-based mobility. EnlightenmentSociology emerged as a response to the intellectual and social upheavals of the eighteenth and nineteenth centuries. Enlightenment thinkers emphasised scientific reasoning, rationality, and human progress. Early sociology both inherited and reacted against Enlightenment ideals. Key Enlightenment assumptions included the scientific study of society, faith in human reason, and belief in progress. Post-Enlightenment influences such as philosophy of history, evolutionary biology, and social surveys further shaped sociology. Conservative Reaction to EnlightenmentThinkers like Louis de Bonald and Joseph de Maistre opposed Enlightenment rationalism and revolutionary change. They emphasised tradition, religion, hierarchy, and social order. According to Irving Zeitlin, conservative reactions provided the immediate intellectual foundation for classical sociology by stressing social integration, interdependence, and stability. ConclusionChanging social conditions necessitated a new discipline. Intellectual transformations enabled sociology’s emergence. Modern social problems demanded scientific solutions. Conservative goals and Enlightenment methods together shaped sociology. Sociology emerged from the synthesis of Enlightenment and Counter-Enlightenment ideas. Early Thinkers of SociologySaint-Simon (1760–1825) Saint-Simon contributed to both conservative and radical traditions. He advocated scientific study of society (“social physics”) and supported planned economic reforms. Auguste Comte (1798–1857) Comte, regarded as the Father of Sociology, coined the term sociology and developed positivism. His Law of Three Stages and division of sociology into social statics and dynamics laid foundational principles. Herbert Spencer (1820–1903) Spencer applied evolutionary theory to society, using the organic analogy and advocating laissez-faire capitalism. His ideas influenced structural-functionalism. Ferdinand Tönnies (1855–1936) Tönnies distinguished between Gemeinschaft (community) and Gesellschaft (society), highlighting shifts from traditional to modern social relations. Forgotten ThinkersIbn Khaldun (1332–1406) Ibn Khaldun developed early sociological ideas on state, civilisation, and social change using systematic methods. Harriet Martineau (1802–1876) Martineau pioneered sociological methodology, translated Comte’s work, and contributed significantly to feminist and empirical sociology. Alexis de Tocqueville (1805–1859) Tocqueville’s comparative and historical analyses of democracy and social conditions enriched sociological understanding. |
To Read more topics, visit: www.triumphias.com/blogs




One comment