Sociology Versus Common Sense in Contemporary Society: Reclaiming Scientific Reason in an Age of Instant Opinions
(Relevant for Sociology Paper 1: Sociology – The Discipline)
》》 Vikash Ranjan @ Triumph IAS Ph: 78408 88102
Introduction:In everyday life, individuals constantly rely on common sense to interpret the social world. From understanding poverty and crime to explaining success, gender roles, family breakdown, migration, and political behaviour, people instinctively turn to what appears obvious and familiar. Statements such as “people are poor because they do not work hard,” “crime is rising due to declining moral values,” or “technology is destroying human relationships” dominate public discourse. These explanations are simple, emotionally persuasive, and socially convenient. However, contemporary society—marked by globalisation, digital transformation, identity conflicts, economic inequalities, environmental crises, and rapid cultural change—is far too complex to be understood through common sense alone. This is where sociology becomes indispensable. Sociology systematically challenges everyday assumptions, reveals hidden structures, and connects personal experiences with broader social forces. As C. Wright Mills famously argued, sociology equips individuals with the sociological imagination—the ability to see the connection between personal troubles and public issues. In today’s era of social media-driven opinions, misinformation, and polarised narratives, the tension between sociology and common sense has intensified. While common sense thrives on immediacy and emotional appeal, sociology demands patience, evidence, theory, and reflexivity. This blog critically examines the differences between sociology and common sense in contemporary society, demonstrating why sociological thinking is essential for meaningful understanding and effective social intervention. Understanding Common Sense: Its Nature and Social RootsCommon sense refers to the body of informal, taken-for-granted knowledge that individuals acquire through socialisation. It is learned not through formal education but through everyday interactions with family, peers, culture, religion, media, and lived experiences. Common sense allows individuals to function efficiently in daily life by providing quick explanations and practical judgments. Key Features of Common Sense
While common sense is useful for navigating everyday interactions, its limitations become evident when addressing complex social problems. Sociology as a Scientific Mode of UnderstandingSociology emerged in the 19th century in response to massive social changes brought about by industrialisation, urbanisation, capitalism, and political revolutions. Thinkers such as Auguste Comte, Émile Durkheim, Karl Marx, and Max Weber sought to develop a systematic, scientific understanding of society that could move beyond speculation, superstition, and moralism. Unlike common sense, sociology relies on:▪︎ Systematic observation ▪︎ Empirical research ▪︎ Theoretical frameworks ▪︎ Historical and comparative analysis Durkheim famously argued that sociologists must treat social facts as things—external to individuals and capable of exerting coercive power over them. This methodological principle directly challenges the individualistic bias of common sense. Sociology does not deny individual agency, but it situates individual actions within broader social structures such as class, caste, gender, institutions, and power relations. Sociology Versus Common Sense: Core Differences
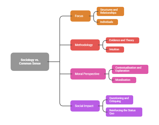
The contrast between sociology and common sense can be understood across several dimensions:
This fundamental difference becomes particularly significant in contemporary society, where surface-level explanations often dominate public debates. The Sociological Imagination in Contemporary LifeC. Wright Mills’ concept of the sociological imagination remains highly relevant today. Mills argued that individuals often experience social problems as personal failures because they lack the capacity to link their biographies with history and social structure. For example, in a global economy characterised by automation and precarious employment, common sense may blame unemployed individuals for lacking skills or motivation. Sociology, however, reveals how economic restructuring, technological change, and policy decisions create structural unemployment. Similarly, rising stress, anxiety, and mental health issues are often interpreted through common sense as personal weakness. Sociology connects these experiences to work pressure, social isolation, consumer culture, and digital surveillance. In contemporary society, the sociological imagination helps individuals understand that many personal struggles are not private failures but collective conditions. Common Sense, Ideology, and PowerFrom a Marxian perspective, common sense is deeply shaped by ideology. Karl Marx argued that the dominant ideas of any society are the ideas of the ruling class. As a result, common sense often legitimises inequality and exploitation. For instance:▪︎ Wealth is seen as a reward for merit and hard work. ▪︎ Poverty is blamed on laziness or lack of discipline. ▪︎ Market outcomes are treated as natural and inevitable. Sociology exposes how such beliefs mask structural inequalities rooted in capitalism, class relations, and unequal access to resources. What appears as neutral common sense often serves powerful interests. In contemporary neoliberal societies, individual responsibility is emphasised while structural constraints are downplayed. Sociology challenges this narrative by highlighting systemic forces. Sociology Versus Common Sense in Key Contemporary Issues1. Globalisation and MigrationCommon sense narratives often portray migrants as economic burdens, cultural threats, or security risks. Such views are amplified by political rhetoric and media sensationalism. Sociology, however, examines migration through:
Empirical research shows that migrants often contribute significantly to economies, innovation, and cultural diversity. Sociology reveals migration as a structural outcome of global capitalism rather than an individual choice alone. 2. Gender, Family, and Changing Social RelationsCommon sense often treats gender roles as natural and family change as moral decline. For example, rising divorce rates are frequently blamed on individual selfishness or loss of values.
Feminist sociology has played a crucial role in exposing how common sense normalises patriarchy, unpaid care work, and gender inequality. 3. Crime, Deviance, and Social ControlPopular discourse often explains crime through individual immorality or psychological deviance. Sociology offers alternative explanations through theories such as:
These perspectives show how inequality, marginalisation, and social reaction contribute to deviant behaviour. Sociology shifts the focus from blaming individuals to examining social conditions. 4. Digital Media, Misinformation, and Common SenseIn contemporary society, common sense is increasingly shaped by social media platforms. Viral content, algorithmic amplification, and echo chambers create simplified narratives that appear self-evident due to repetition.
Rather than accepting digital common sense at face value, sociology interrogates who controls information and whose interests are served. Indian Society: Sociology Against Everyday MythsIn India, common sense often naturalises caste, gender, and religious hierarchies. Practices such as caste-based occupations or gender discrimination are frequently justified as tradition or culture. Indian sociologists such as B.R. Ambedkar, M.N. Srinivas, Andre Béteille, and Gail Omvedt systematically challenged these assumptions. Ambedkar’s critique of caste exposed how religious common sense legitimised structural violence and exclusion. Sociology in India has been crucial in transforming moral debates into questions of rights, justice, and social reform. Policy, Development, and the Limits of Common SensePolicies based on common sense assumptions often fail because they ignore social complexity. For example:
Why Common Sense Persists Despite Its LimitationsDespite its flaws, common sense remains powerful because it:
However, in a complex and rapidly changing society, reliance on common sense can deepen misunderstanding and conflict. Conclusion:Sociology does not seek to eliminate common sense but to transcend it. While common sense enables everyday functioning, sociology enables understanding. It challenges assumptions, exposes power relations, and connects personal lives with historical and structural forces. In an age marked by instant opinions, polarisation, and misinformation, sociology offers a disciplined way of thinking—grounded in evidence, theory, and critical reflection. It equips individuals not only to interpret society but also to engage with it more ethically and intelligently. Ultimately, sociology reminds us that what appears natural is often social, what seems personal is often structural, and what feels inevitable is often changeable. In this sense, sociology remains one of the most powerful tools for understanding and transforming contemporary society. Practice Question 1.Q.1. “Common sense explanations dominate public discourse in contemporary society, yet they often obscure deeper social realities.” Critically examine this statement by highlighting how sociology differs from common sense in understanding social phenomena. Model Hint 1. Introduction: Briefly define common sense as taken-for-granted, experiential knowledge and sociology as a systematic, scientific study of society. Introduce the idea that sociology challenges everyday assumptions. 2. Common Sense Explanations: Show how common sense individualises social problems (e.g., poverty as laziness, crime as moral failure) and relies on stereotypes, emotions, and moral judgments. 3. Sociological Perspective – Use key thinkers:
4. Contemporary Examples: Migration, unemployment, gender roles, digital misinformation—contrast common-sense narratives with sociological explanations. 5. Conclusion: Emphasise that while common sense aids everyday functioning, sociology provides deeper, critical, and evidence-based understanding necessary for addressing complex social issues in contemporary society. |
To Read more topics, visit: www.triumphias.com/blogs
Read more Blogs:
Potable Water as a Social Right: A Sociological Analysis of India’s Contemporary Water Crisis
Child Trafficking in India: A Sociological Reading of Power, Poverty, and Silenced Childhoods



One comment