Reimagining Equality: The Sociology of Reservation beyond the 50% Cap
(Relevant for Sociology Paper 1: Stratification and Mobility)
Introduction: Reimagining Equality: The Sociology of Reservation beyond the 50% Cap“Justice will not be served until those who are unaffected are as outraged as those who are.” India’s reservation policy, often considered the bedrock of affirmative action in the country, is once again at the epicenter of socio-political discourse. The recent proposition by Bihar’s Opposition leader to increase reservations to 85%, coupled with the Supreme Court’s query on applying the ‘creamy layer’ concept to Scheduled Castes (SCs) and Scheduled Tribes (STs), has reignited a long-standing debate: Should India breach the 50% cap on reservations in pursuit of substantive equality? This conversation is more than a political tug-of-war. It is a sociological crossroad — where the ideals of equality, justice, representation, and meritocracy must contend with the realities of structural inequality, historical oppression, and intra-caste disparities. To understand the implications of exceeding the reservation cap, one must examine not only the legal and constitutional contours but also the deeper sociological undercurrents shaping India’s pluralistic society. The Constitutional and Legal Landscape of ReservationReservation in India is not merely a policy; it is a constitutional mandate anchored in Part III and Part XVI of the Constitution, aimed at rectifying centuries of exclusion. Key provisions such as Articles 15(4), 15(5), 16(4), and 16(4A) were enacted to uplift historically disadvantaged groups — primarily the SCs, STs, and Other Backward Classes (OBCs). With the 103rd Constitutional Amendment in 2019, 10% reservation for Economically Weaker Sections (EWS) was added, taking the total central quota to 59.5%, although some states like Tamil Nadu have long exceeded this limit. Yet, the 50% cap laid down in the Indra Sawhney judgment (1992) continues to be the constitutional gold standard, rooted in the principle of balancing merit with social justice. The court allowed for rare exceptions in extraordinary circumstances but generally emphasized the need to maintain this equilibrium. However, what constitutes “extraordinary circumstances”? And who defines them? These questions lead us directly into the realm of sociological reasoning, which challenges the rigidity of numerical thresholds in the face of lived inequalities. Current Affairs: A Trigger for Structural IntrospectionThe current political developments and judicial observations have re-opened foundational questions:
At one level, these developments reflect the growing demand for proportional representation. OBCs, SCs, and STs cumulatively constitute over 60% of India’s population. Yet, their actual representation in power structures, employment, and education remains disproportionately low, exacerbated by urban-rural divides, digital exclusion, and class stratification within castes themselves. At another level, these debates expose the internal stratification within marginalized groups. For instance, the Rohini Commission found that 25% of OBC sub-castes corner 97% of the benefits, highlighting the need for sub-categorisation. Similarly, the Davinder Singh (2024) case has brought to fore the creamy layer within SC/STs, questioning whether the most oppressed are truly being served. These developments challenge the homogeneity of identity-based policies, pushing us to examine whether our frameworks need to evolve from mere representation to effective and just representation. Sociological Analysis: Formal Equality vs. Substantive Equality
Formal EqualityUnder Article 14, every citizen is guaranteed equality before the law. But formal equality — treating everyone the same — assumes a level playing field. In a deeply stratified society like India, such equality can reinforce privilege. For instance, treating an upper-caste urban male and a Dalit woman from a rural area identically in competitive exams or job applications overlooks the vast social capital gap between them. Substantive EqualityThis concept moves beyond sameness to equity in outcomes, acknowledging historical oppression and systemic barriers. It recognizes that centuries of caste-based discrimination have resulted in intergenerational poverty, limited access to education, and lack of social mobility. Reservations are a tool of substantive equality, designed not just to level the playing field, but to reconstruct it entirely. Thus, from a sociological lens, breaching the 50% cap may not be an aberration but a moral imperative to achieve real, not just legal, equality. The Paradox of Representation: Who Benefits from Reservations?
While reservations aim to uplift the marginalized, the benefits often accrue to the relatively well-off within these communities. For example:
Applying the creamy layer exclusion to SCs/STs is contentious because their disadvantage is not merely economic but deeply entrenched in social stigma and untouchability. However, ignoring intra-group inequality risks perpetuating privilege within the oppressed.
The push for sub-categorisation within OBCs is a progressive step that recognizes horizontal inequalities. It aims to distribute benefits equitably within groups, not just across them. This also aligns with Pierre Bourdieu’s concept of “social capital”, which explains how certain castes accumulate power and prestige even within oppressed categories. Exceeding the 50% Cap: A Political Gimmick or Sociological Imperative?Arguments For
Arguments Against
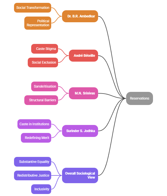
Perspectives on Reservation and the 50% Cap
Towards a More Inclusive Model of Affirmative Action
India’s affirmative action needs deep reform, not just expansion. Here’s what sociological reasoning and policy realism suggest:
Conclusion: From Tokenism to TransformationThe Indian reservation debate is no longer about whether we need affirmative action. It is about how to make it effective, just, and transformative. To exceed or not to exceed the 50% cap is not merely a constitutional question — it is a sociological one. A rigid numerical threshold cannot encapsulate the fluid complexities of caste, class, and privilege. As society evolves, so must our policies. But this evolution must be informed by data, driven by empathy, and anchored in the vision of a just society. Reservation is not just about jobs or seats. It is about dignity, representation, and rewriting centuries of exclusion. It is not a shortcut, but a corrective pathway. And if done right, it can become a ladder of mobility, not a ceiling of opportunity. |
To Read more topics, visit: www.triumphias.com/blogs





One comment