Introduction
Karl Marx (1818–1883), a German philosopher, economist, historian, and revolutionary, remains one of the most influential thinkers in sociology. His analysis of society, economy, and history laid the foundation for conflict theory and has shaped debates on class, inequality, and social change. Marx’s work is particularly relevant for UPSC Sociology Paper 1, under social stratification, social change, and economic sociology, and Paper 2, under the study of Indian society, social inequalities, and development.
Historical Context
Marx wrote during the Industrial Revolution, a period marked by rapid industrialization, urbanization, and the rise of capitalist economies in Europe. The transformation of feudal societies into capitalist ones brought significant economic disparities, exploitation of labor, and social unrest. Marx’s ideas were shaped by the works of Hegel (dialectics), Adam Smith and David Ricardo (political economy), and French socialist thinkers. The socio-economic upheavals of 19th-century Europe provided the empirical and theoretical ground for his critique of capitalism.
Key Works

- The Communist Manifesto (1848) – Co-authored with Friedrich Engels, it presents the history of class struggles and advocates for proletarian revolution to overthrow capitalist societies.
- Das Kapital (1867, 1885, 1894) – Marx’s magnum opus analyzing the laws of motion of capitalism, the production of surplus value, and the dynamics of class exploitation.
- Economic and Philosophic Manuscripts (1844) – Explores alienation, human labor, and the effects of private property on human life.
- The German Ideology (1846) – Introduces historical materialism, arguing that material conditions shape ideas, culture, and social institutions.
- Critique of the Gotha Programme (1875) – Addresses the transition from capitalism to socialism and the distribution of resources in a post-capitalist society.
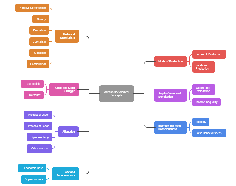
Core Concepts

- Historical Materialism
- Marx proposed that material conditions (mode of production) determine social structures, politics, and culture.
- History is understood as a series of class struggles:
- Primitive communism → Slavery → Feudalism → Capitalism → Socialism → Communism.
- In India, this perspective helps analyze the evolution of caste, class, and agrarian structures as shaped by economic relations and land ownership patterns.
- Mode of Production
- Comprises forces of production (labor, tools, technology) and relations of production (class relations, property ownership).
- Social change occurs when forces of production develop and relations of production become restrictive, leading to class conflicts.
- Example: The transition from feudal zamindari systems to capitalist agriculture in colonial India can be interpreted through this lens.
- Class and Class Struggle
- Society is divided into bourgeoisie (owners of production) and proletariat (workers) under capitalism.
- Marx emphasized that class conflict is the engine of history, as the oppressed class seeks to overthrow exploitative structures.
- In contemporary India, debates on labor rights, informal economy, and wealth inequality can be analyzed using Marxian class theory.
- Surplus Value and Exploitation
- Capitalists profit by appropriating surplus value produced by laborers, paying them less than the value of what they produce.
- This concept explains wage labor exploitation and income inequality.
- Applied to modern sociology, it illuminates issues in gig economies, contract labor, and informal work sectors.
- Alienation
- In capitalist systems, workers are alienated from:
- Product of labor – do not own what they produce.
- Process of labor – work becomes repetitive and controlled.
- Species-being – human potential is restricted.
- Other workers – competition replaces community.
- Alienation resonates with contemporary concerns about deskilling, gig work, and mental stress in labor markets.
- Ideology and False Consciousness
- Ruling classes maintain power through ideology, shaping beliefs, religion, education, and media to justify exploitation.
- False consciousness prevents the working class from recognizing their oppression.
- In India, caste ideologies and consumer culture can be analyzed using this concept.
- Base and Superstructure
- The economic base (mode of production) shapes the superstructure (political, legal, cultural institutions).
- Conversely, superstructure can influence base, but base remains primary in Marxian analysis.
- Sociologically, this helps examine how economic inequality influences political power, media narratives, and cultural norms.
Marxian Sociology and Social Change

- Conflict Perspective:
- Marx’s ideas gave rise to conflict theory, which views society as structured around power struggles, inequalities, and exploitation, rather than consensus.
- Useful in analyzing caste, gender, and class inequalities in India.
- Relevance to Social Movements:
- Marx’s focus on class struggle informs the study of labor unions, peasant movements, Dalit movements, and women’s mobilization in contemporary India.
- Globalization and Capitalism:
- Marx’s critique of capital accumulation and imperialism applies to contemporary global trade, multinational corporations, and neoliberal policies.
- Dependency theory in sociology builds on Marxian ideas to explain economic inequalities between Global North and South.
- Urbanization and Industrialization:
- Marx analyzed urban proletariat formation and industrial cities.
- In India, migration from rural to urban areas, slum formation, and labor precarity can be understood through his lens.
- Technology and Work:
- The automation and digital economy are new forms of labor alienation, reflecting Marx’s concern about dehumanizing aspects of capitalist production.
Marx and Indian Sociological Dimensions
- Caste and Class Intersection:
- Marxian analysis complements the study of caste-class dynamics, showing how economic exploitation interacts with social hierarchy.
- Land reforms, Dalit labor exploitation, and the informal economy can be interpreted through class conflict.
- Economic Inequalities and Development:
- Concepts like surplus value, proletariat, and exploitation help analyze unequal development, agrarian distress, and informal labor markets in India.
- Education and Ideology:
- Education systems and media in India often reproduce dominant ideologies, limiting critical awareness among marginalized communities.
- Social Change and Policy Implications:
- Policies on minimum wages, social security, labor laws, and welfare schemes can be studied through the lens of Marx’s conflict theory to assess their effectiveness in reducing structural inequalities.
Criticisms and Limitations

- Marx underestimated the role of non-economic factors, such as culture, religion, and gender, in social stratification.
- Predicted proletarian revolution has not universally materialized; many capitalist societies adopted welfare measures, avoiding violent class overthrow.
- In India, caste and ethnicity often override class consciousness, complicating Marxian predictions.
- Overemphasis on economic determinism may neglect agency, norms, and ideational aspects of social life.
Legacy and Contemporary Relevance
- Marx’s theories remain foundational for sociology, political science, and economics.
- Modern issues like income inequality, labor exploitation, informal economy, gig work, and corporate globalization are interpreted through Marxian frameworks.
- Scholars like Ralf Dahrendorf and Erik Olin Wright refined Marxian theory to address class in post-industrial societies.
- In India, his ideas inform debates on land reform, labor rights, welfare, caste-class interplay, and development planning.
Conclusion
Karl Marx provides a comprehensive framework for understanding social structure, class, inequality, and historical change. His key concepts—historical materialism, alienation, surplus value, class struggle, base and superstructure, and ideology—offer tools to critically analyze contemporary issues in India and globally. For UPSC Sociology, Marx is indispensable, bridging theory and empirical analysis, and offering insights into both economic structures and social inequalities. His work remains relevant in examining labor markets, industrialization, urbanization, globalization, and welfare policies, making him a cornerstone of sociological inquiry and public policy discourse.
Questions for practice
Paper 1 Theoretical Frameworks
Question:
Critically examine Karl Marx’s concept of historical materialism. How does it explain the transformation of social structures through class struggle?
Paper 2 – Indian Society
Question:
Discuss the relevance of Marxian concepts like surplus value, alienation, and ideology in understanding labor exploitation and caste-class dynamics in contemporary India.
|
One comment