Introduction
The post-liberalization era in India witnessed the rapid growth of the urban middle class—a group marked by aspirations for upward mobility, consumerism, and global lifestyles. But beneath this shiny surface lies a paradox: while globalization fuels dreams, local socio-cultural realities restrict full participation in the global order. This blog decodes this paradox through sociological theories and linking classroom concepts with contemporary social issues.
Rise of the Indian Middle Class Post-Liberalization
The 1991 economic reforms marked the emergence of a new middle class that benefitted from privatization, IT revolution, and global capital inflow. Increased incomes, access to global brands, foreign education, and digital platforms signaled entry into the global consumer society.
Sociological Perspectives on the Indian Middle Class

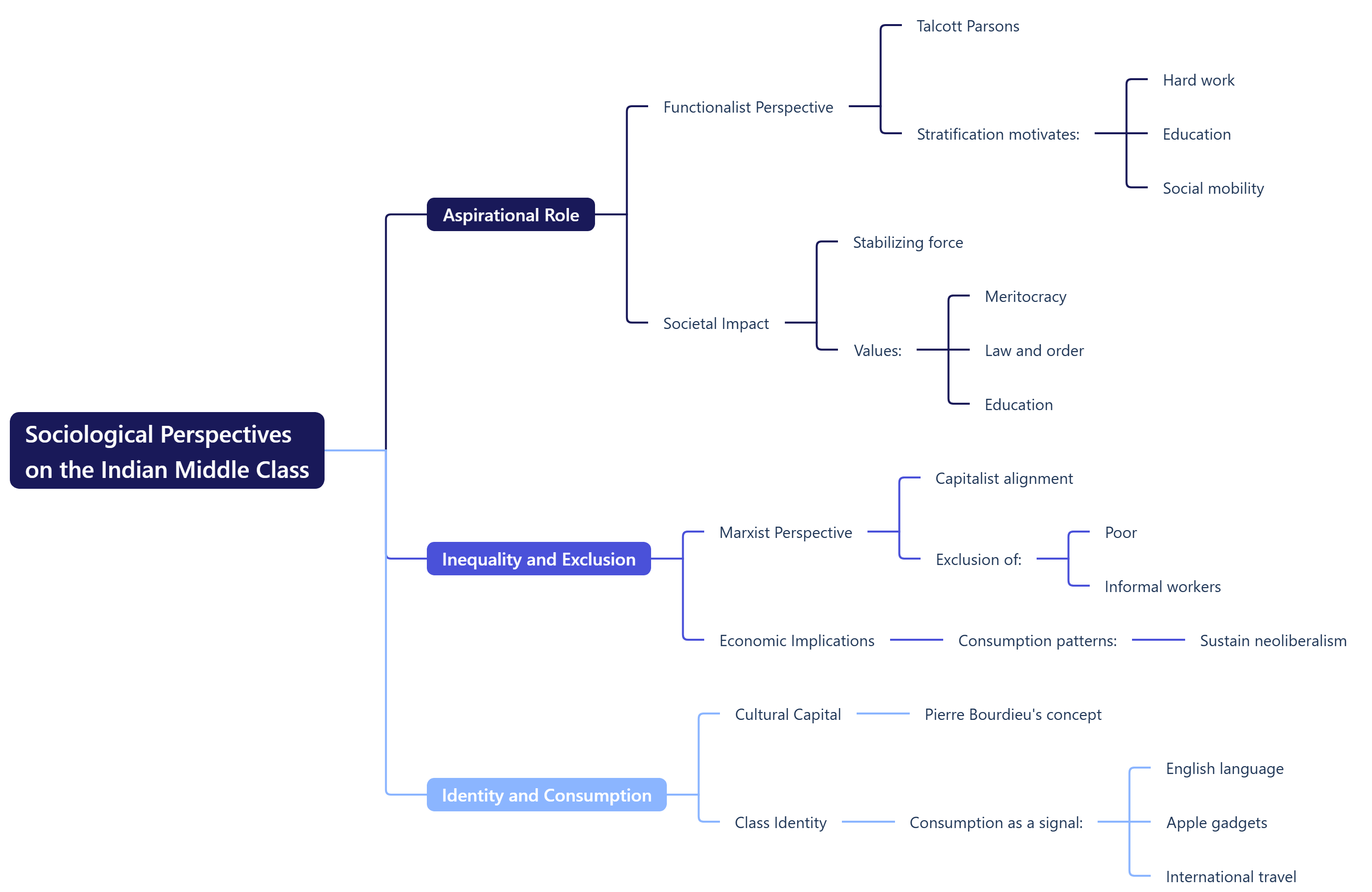
- Aspirational Role: Functionalist sociologists like Talcott Parsons argue that stratification motivates individuals to work hard, seek education, and climb the ladder. The Indian middle class, in this sense, plays a stabilizing role in society—valuing meritocracy, law and order, and education.
- Inequality and Exclusion: Marxist thinkers and Indian sociologist A.R. Desai highlight how the middle class aligns with capitalist interests. Their consumption patterns sustain neoliberalism, but they also exclude the poor and informal workers from opportunities.
Example: Rising gated communities, luxury malls, and private schools push out lower classes from shared spaces.
- Identity and Consumption: Sociologist Pierre Bourdieu’s concept of “cultural capital” explains how consumption becomes a way to assert class identity. For example, speaking English, using Apple gadgets, or vacationing abroad are not just economic choices—but social signals.
Global Dreams: How Globalization Shapes Middle-Class Aspirations

Increased Access to:
- Global education, brands, cuisine, media
- Online work, freelancing, entrepreneurship
- Digital finance, stock trading, AI tools
Local Realities: The Structural Anchors

- Caste: Despite economic rise, caste continues to shape matrimonial alliances, residential segregation, and job networks. Caste-based privilege often defines who enters and thrives in middle-class spaces.
- Gender: While globalization has opened workspaces for women, gendered division of labor persists. Middle-class women often bear the “double burden”—earning income and managing household chores.
Mental Health and Youth Identity: A Globalized Crisis?
- Social media-induced FOMO
Zygmunt Bauman’s liquid modernity describes how globalization makes life choices unstable, flexible, and often emotionally draining—especially for urban youth.
Paradox of Middle-Class Citizenship
The Indian middle class often demands better governance and public accountability. Yet, many avoid paying taxes, oppose reservations, and support exclusionary nationalism. Sociologist Leela Fernandes critiques how middle-class citizenship is selective and self-serving, not always inclusive.
Conclusion:
The Indian middle class is both an agent of globalization and a product of India’s uneven development. While dreaming global dreams, it navigates entrenched local structures—caste, patriarchy, inequality, and nationalism. The middle class is a perfect case to examine how macro processes like globalization intersect with micro realities of everyday life.
PYQs
Paper 1:
- Examine the concept of ‘cultural lag’ and highlight its relevance in the context of globalization. (2015)
- How has globalization affected the cultural and social aspects of Indian society? (2016)
- Analyze the influence of information and communication technology on work culture and social interaction. (2017)
- Examine the effects of globalization on youth culture and identity formation. (2018)
- Examine the relationship between structure and agency in the context of globalization. (2019)
- Discuss the impact of neoliberal economic policies on class structure in contemporary society. (2019)
- Evaluate the sociological significance of consumption and consumerism in contemporary societies. (2022)
- Discuss the role of social networks in the transformation of individual identities in the age of globalization. (2021)
Paper 2:
- Examine the implications of globalization on Indian culture with reference to media and lifestyle. (2014)
- Evaluate the relationship between globalization and regional inequalities in India. (2015)
- Examine the contradictions faced by the urban middle class in contemporary India. (2016)
- Discuss how globalization has impacted family structure and gender relations in India. (2017)
- How does globalization influence aspirations and mobility among urban youth in India? (2018)
- Discuss the role of the Indian middle class in promoting and resisting social change. (2019)
- Examine the changing nature of the Indian middle class and its role in shaping modern Indian society. (2020)
- Analyze the impact of urbanization and emerging middle class values on traditional caste practices. (2021)
- Analyze the role of caste and class in shaping opportunities for upward mobility in post-liberalization India. (2023)
|
One comment